首页
走进园区
园区概况
企业风采
名企介绍
区域位置
经济看台
宣传锦集
园区动态
招商引资
投资环境
投资政策
项目推进
项目准入
投资流程
配套设施
产业导向
房源信息
企业服务
企业办事
下载中心
常见问题
便民查询
网格化服务
信息公开
通知公告
园区管理
环境卫生
科技孵化
院校合作
人才引进
产品创新
高企培育
知识产权
园区党建
探伤机行业
互动交流
企业建议
问卷调查
您的当前位置:
首页
>
招商引资
>
项目准入
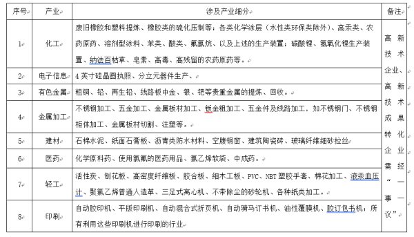
高新科技创业园产业结构调整负面清单
发布日期:2020-02-04
【
打印
】 【
关闭
】
上一:
高新科技创业园 关于产业项目准入评估实施细则(试行)
下一:暂无